G6 ІНФОРМАЦІЙНО-ВИМІРЮВАЛЬНІ ТЕХНОЛОГІЇ

ІНФОРМАЦІЙНО-ВИМІРЮВАЛЬНІ ТЕХНОЛОГІЇ ЗБОРУ ТА ОБРОБКИ ДАНИХ

МАГІСТРАТУРА

Мета освітньої програми G6 “Інформаційно-вимірювальні технології збору та обробки даних”. Метою освітньо-наукової та освітньо-професійної програм є підготовка фахівців, які володіють спеціалізованими концептуальними теоретичними знаннями та практичними уміннями, розумінням сучасних наукових концепцій та досягнень у сфері інформаційно-вимірювальних технологій, здатних розв’язувати складні інноваційні задачі при дослідженні, моделюванні, проектуванні та експлуатації сучасних інформаційно-вимірювальних систем різного призначення, комп’ютерних та радіоелектронних систем контролю та діагностики.

Освітня програма поточного року
та Архів ОП доступні на сайті відділу
забезпечення якості освіти НТУ “ХПІ”

Освітня програма поточного року
та Архів ОП доступні на сайті відділу
забезпечення якості освіти НТУ “ХПІ”

ХАРАКТЕРИСТИКА ОСВІТНЬОЇ ПРОГРАМИ

Основний фокус освітньої програми, спрямовується на підготовку фахівців підготовку фахівців, здатних до комплексного розв’язання складних задач розробки, дослідження та експлуатації засобів вимірювальної техніки, сучасних інформаційно-вимірювальних технологій і систем, систем неруйнівного контролю та технічної діагностики для отримання та опрацювання результатів вимірювання та контролю при виконанні організаційних та технічних робіт, прикладних досліджень у галузі  електроніки, автоматизації та електронних комунікацій.

Освітня програма дає можливість професійного та  професійно-наукового розвитку у напрямку практичних і наукових досліджень при проведенні вимірювань, випробувань, контролю та діагностики з використанням сучасних інформаційно-вимірювальних систем різного призначення, систем неруйнівного контролю та діагностики.

Особливості програми. Освітня програма забезпечує формування та розвиток необхідних компетентностей для подальшої науково-професійної діяльності в галузі електроніки, автоматизації та електронних комунікацій зі спрямуванням на функціонування та вдосконалення сучасних складних інформаційно-вимірювальних систем і систем контролю та діагностики в промисловості.

Здобувачі освіти мають можливість сфокусувати отриманні фундаментальні знання на прикладні напрямки, що відповідають основним процесам отримання, обробки, цифрового перетворення, передачі та відображення вимірювальної інформації, які представленні шляхом надбання ними індивідуальних освітніх траєкторій за вибірковими блоками:

метрологія та вимірювальна техніка;
комп’ютеризовані інформаційно-вимірювальні системи;
комп’ютерні та радіоелектронні системи контролю та діагностики.
 
Наукова складова забезпечується наявністю вибіркових дисциплін науково-професійного спрямування, що формують поглибленні знання для проєктування та дослідження інтелектуальних електронних систем і систем контролю, використання програмних засобів створення та обробки графічних зображень, аналізу та візуалізації вимірювальної інформації, оцінки похибок і невизначеності вимірювань.
 
Унікальність освітньо-професійної та освітньо-наукової програм при підготовці здобувачів зумовлена наявністю на кафедрах спеціалізованої навчальної та науково-лабораторної бази, яка складається з засобів інформаційно-вимірювальної техніки та неруйнівного контролю.
 

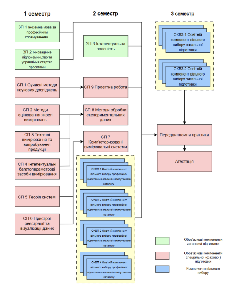
СТРУКТУРНО-ЛОГІЧНА СХЕМА ОП

СТРУКТУРНО-ЛОГІЧНА СХЕМА ОПП

СТРУКТУРНО-ЛОГІЧНА СХЕМА ОНП

ОСВІТНІ КОМПОНЕНТИ ОП (СИЛАБУСИ)

 1. Обов’язкові освітні компоненти

1.1 Загальна підготовка

ОПП

ОНП

 

ЗП1ЗП1Інтелектуальна власність
ЗП2ЗП2Інноваційне підприємництво та управління стартап проєктами
ЗП3ЗП3Іноземна мова за професійним спрямуванням

1.2. Спеціальна (фахова) підготовка

СП1СП1Цифрова обробка сигналів,          Виправлено
СП2СП2Компʼютеризовані вимірювальні системи
СП3СП3Технічні вимірювання та випробування продукції,          Виправлено
СП4СП4

Теорія систем і системотехніка PDF 1 PDF 2,         

 Виправлено 1,  Виправлено 2

СП5СП5Реєстрація та відображення інформації 
СП6Оcнови наукових досліджень,        Виправлено

1.3. Наукова підготовка
НП1Оcнови наукових досліджень,      Виправлено
НП2Філософські проблеми сучасного наукового пізнання
 2.  Практична підготовка
ПП1Переддипломна практика
ПП1Науково-дослідницька практика,          Виправлено
 3.  Атестація
 4.  Вибіркові освітні компоненти

4.1 Профільна підготовка

 Профільований пакет дисциплін

 01″Метрологія та вимірювальна техніка

ВП1.1ВП1.1Безпечність продукції 
ВП1.2ВП1.2Основи кваліметрії
ВП1.3ВП1.3Основи розробки та тестування програмного забезпечення
ВП1.4ВП1.4Основи квантової метрології
ВП1.5Сучасні наукові школи в інформаційно-вимірювальних технологіях
ВП1.6Сучасні методи наукових досліджень забезпечення якості вимірювань

 Профільований  пакет дисциплін

 02 “Компʼютеризовані інформаційно-вимірювальні системи

ВП2.1ВП2.1Теорія кодування інформації
ВП2.2ВП2.2Цифрові процесори обробки сигналів,         Виправлено
ВП2.3ВП2.3Програмна обробка вимірювальної інформації
ВП2.4ВП2.4Інтелектуальні інформаційні системи
ВП2.5Наукові дослідження тестового контролю вимірювальних каналів систем
ВП2.6Цифрові прилади для наукових досліджень

Профільований пакет дисциплін

 03 “Компʼютерні та радіоелектронні системи контролю та діагностики”

ВП3.1ВП3.1Компʼютерне моделювання систем контролю та діагностики
ВП3.2ВП3.2Прилади і системи медичної діагностики
ВП3.3ВП3.3Системи контролю та діагностики
ВП3.4ВП3.4Метрологічне забезпечення
ВП3.5Сучасні методи наукових досліджень при проведенні вимірювань, контролю та діагностики
ВП3.6Наукові, аналітичні прилади і системи

4.2 Освітні компоненти вільного вибору професійної підготовки згідно переліку

ОКВП 1.1ОКВП 1.1Менеджмент якості
ОКВП 1.2ОКВП 1.2Основи теорії інформації
ОКВП 1.3ОКВП 1.3Новітні досягнення контролю та діагностики
ОКВП 2.1ОКВП 2.1Компʼютеризовані вимірювальні засоби
ОКВП 2.2ОКВП 2.2Компʼютеризовані засоби контролю
ОКВП 2.3ОКВП 2.3Програмне забезпечення науково-дослідної роботи
ОКВП 3.1ОКВП 3.1Прилади вимірювання параметрів довкілля
ОКВП 3.2ОКВП 3.2Ультразвуковий контроль матеріалів і виробів
ОКВП 3.3ОКВП 3.3Системи контролю стану технічних обʼєктів

4.3 Освітні компоненти вільного вибору загальної підготовки згідно переліку

  Українознавчі освітні компоненти
ОКВП 3.1ОКВП 3.1Етномовні процеси в Україні
ОКВП 3.1ОКВП 3.1

Історія культури Слобідської України PDF 1 PDF2

ОКВП 3.1ОКВП 3.1

Історія української державності PDF 1 PDF 2

  Освітній компонент психологічного спрямування
ОКВП 3.2ОКВП 3.2Психологія лідерства в бізнесі
ОКВП 3.2ОКВП 3.2Психологія лідерства в освіті
ОКВП 3.2ОКВП 3.2Основи професійної психології
  Освітній компонент правового спрямування
ОКВП 3.3ОКВП 3.3Правове регулювання інноваційної діяльності
ОКВП 3.3ОКВП 3.3Інформаційне право
ОКВП 3.3ОКВП 3.3Авторське право та суміжні права

4.4 Освітні компоненти вільного вибору науково-професійного спрямування згідно переліку
ОКВН 1.1Програмні засоби для створення та обробки графічних зображень
ОКВН 1.2Основи теорії похибок та невизначеності вимірювань
ОКВН 1.3Кіберзахист вимірювальної техніки
ОКВН 2.1Проєктування інтелектуальних електронних систем
ОКВН 2.2Експериментальні дослідження у неруйнівному контролі
ОКВН 2.3Цифрові прилади для наукових досліджень
ОКВН 3.1Проєктування та розробка інтерактивних мультимедіа
ОКВН 3.2Інтелектуальні багатопараметрові електромагнітні перетворювачі
ОКВН 3.3Дескриптивний аналіз та візуалізація вимірювальної інформації

Пропозиції щодо змін до освітньої програми

G6 «ІНФОРМАЦІЙНО-ВИМІРЮВАЛЬНІ ТЕХНОЛОГІЇ» (магістр)